Instance Verification Kit (IVK)
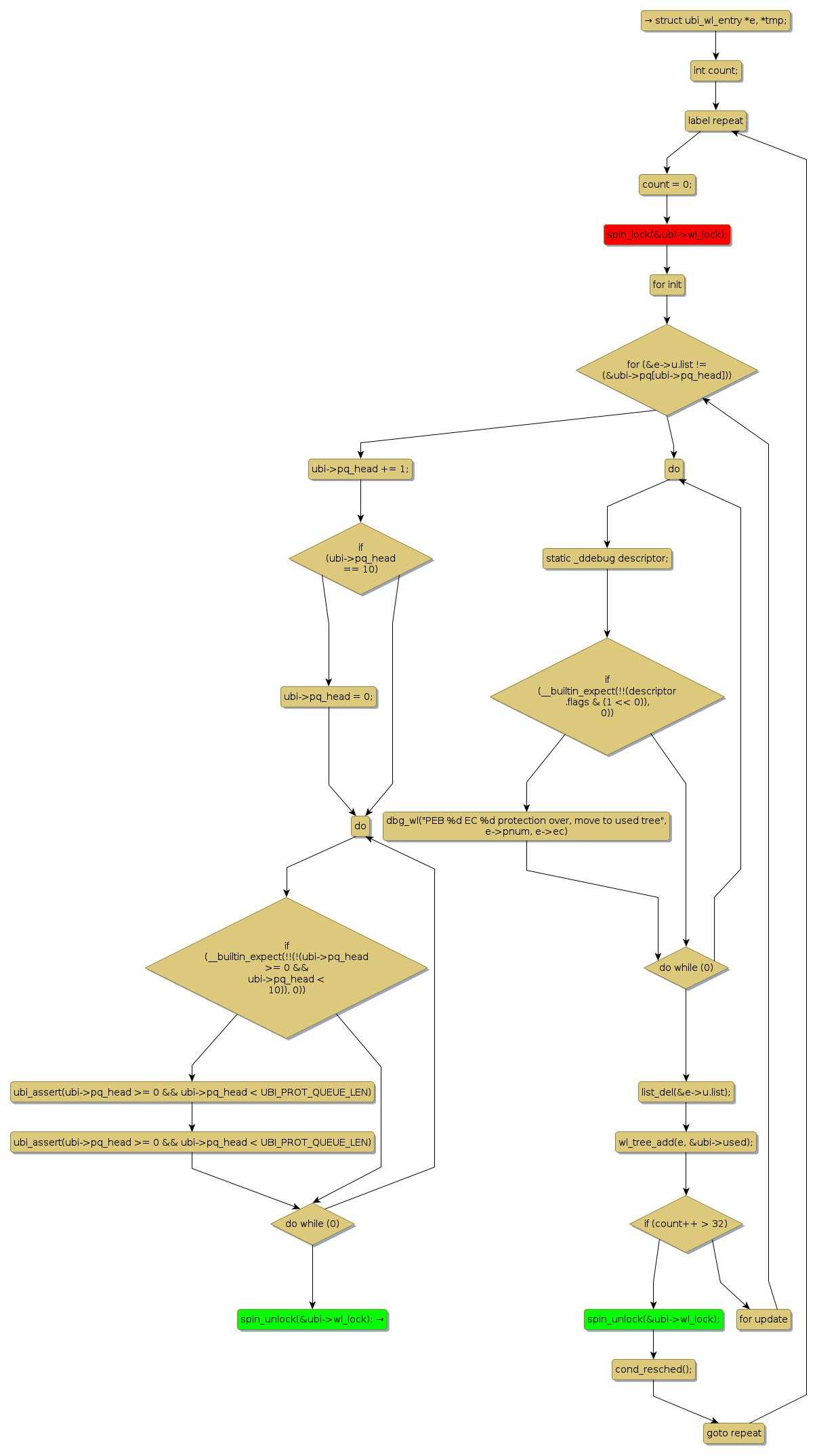
spin lock @ [23104+25+/linux-3.19-rc1/drivers/mtd/ubi/wl.c]
Instance Signature: wl_lock
|
The Matching Pair Graph:
|
|
Function Name
|
Control Flow Graph (CFG)
|
Events Flow Graph (EFG)
|
Source Correspondence
|
|
serve_prot_queue
|
|
|
[22899+16+/linux-3.19-rc1/drivers/mtd/ubi/wl.c]
|